It is currently Sun Oct 05, 2025 12:07 pm

All times are UTC - 5 hours [ DST ]




Post new topic Reply to topic  [ 14 posts ] 
Author Message
 Post subject: UK 2006 Liberty 2.8 CRD won't start
PostPosted: Wed Jan 13, 2021 9:39 am 
Offline
LOST Newbie

Joined: Fri Nov 22, 2019 8:52 am
Posts: 3
Hi everyone,

I have a problem with my UK 2006 Liberty 2.8 CRD manual. When I turn the key to start, the dash lights up, but the engine won't crank. I've tried putting it in 4LO to bypass the clutch safety switch, and it's made no difference.

Previously (about 6 months ago) I had the intermittent issue where it wouldn't start - I replaced the ignition switch (where the plastic pin had snapped off) and the clutch safety switch. Since then it's been starting fine, first time, in all sorts of weather.

Where I live we have had some cold weather and the Optima Redtop battery I had (2 years old) had died and couldn't be recharged. So I've just fitted a brand new Bosch battery, fully charged, and with enough cranking amps to get the 2.8 going. However, still can't get it to crank.

I've swapped the starter relay for another relay in the engine bay fuse box - no joy.

I've also tried shorting out the two pins in the starter relay socket to bypass the ignition and clutch switch - nothing happens.

I'm now stumped on where to look next, and I have it's test to get it re-registered on Friday so need to get it fixed ASAP.

Does anyone have any ideas on where else to look?

Thanks!


Top
 Profile  
 
 Post subject: Re: UK 2006 Liberty 2.8 CRD won't start
PostPosted: Wed Jan 13, 2021 1:32 pm 
Offline
LOST Member

Joined: Sat Apr 15, 2017 3:48 am
Posts: 462
Location: White River in the Bush South Africa
Shorting out pins 30 and 87 inside the Starter Relay socket should definitely turn the engine over unless:

Fuse #8 40A in the box under the hood has blown.

The Starter Motor is not grounded properly. Take a thick cable such as a pair of Jumper Cables with clamps...clamp one end of the cable onto the Negative Post of the Battery and the other end gets clamped onto the Starter Motor body.

The Clutch Relay is not energizing.

If ignition is ON and the clutch Relay is shorted out the engine should turn over and fire with starter motor relay also jumpered...make sure you are in Neutral.

Check these three items and get back to us! :wink:

I have fitted an overide switch over the contacts on the Clutch Relay so as to be able to start the Jeep in gear to move it out of the way in case of a breakdown....the switch sensing the status of my Transfer Case has failed! :cry:

_________________
2002 Export CRD


Top
 Profile  
 
 Post subject: Re: UK 2006 Liberty 2.8 CRD won't start
PostPosted: Wed Jan 13, 2021 6:01 pm 
Offline
LOST Member

Joined: Sun Dec 12, 2010 5:49 pm
Posts: 216
I know that you have already replaced the ignition actuator before, but it is possible that it has broke again. I would tear it apart and check it. While it is apart, you can manually press the black ignition switch located at the end of actuator that the wire harness plugs into. These can also fail, so if you find that the actuator is fine, then perhaps the black switch is bad. Dorman 924-869 They cost about $20, so it is not too expensive of a fix.

_________________
My collection of CRD's:
2005 Deep Beryl Green Pearlcoat
2006 Light Khaki Metallic Clearcoat
2006 Inferno Red Crystal Pearlcoat
2006 Midnight Blue Pearlcoat
2006 Gold Limited
2015 Black Ecodiesel
2015 Black Ecodiesel 2


Top
 Profile  
 
 Post subject: Re: UK 2006 Liberty 2.8 CRD won't start
PostPosted: Wed Jan 13, 2021 9:30 pm 
Offline
Moderator
Moderator
User avatar

Joined: Sat Aug 24, 2013 11:36 pm
Posts: 7365
Location: Central GA
whoopsie wrote:
I've also tried shorting out the two pins in the starter relay socket to bypass the ignition and clutch switch - nothing happens.
Does anyone have any ideas on where else to look?
Thanks!

What two pins did you jumper out on the starter relay connections?
(Be sure you have it in Neutral and the parking brake set before performing any tests on the starter motor since it is a manual transmission!)
Note: This test is a basic circuit test from battery to starter motor, it bypasses all other functions, neutral safety switch, clutch interlock switch, and ignition switch starter circuit, ECM, etc....

If you jumper pins No.s 30 to 87 at the starter replay plug and the starter has a good ground connection back to the battery (-), it should spin the starter motor and turn over the engine.

If this does not work, you need a 12v test light or a Multimeter that can read DC voltage. Read or test for voltage at pin 30 at the starter relay plug, it should be battery voltage. If you you don't have 12v at pin 30 on the starter rely plug, check the 40 amp fuse coming directly off the battery 12v+.
Report back your findings.


Image

_________________
Supporting Vendor and Moderator of LOST
05 Jeep Liberty CRD Limited :JEEPIN:
Ironman Springs/Bilstein/Shocks
Yeti StgIV Hot Tune
Week's BatteryTray
No FCV/EGR
Samcos/ProVent
SunCoast/Transgo
Carter Intank-pmp
2mic.Sec.Fuel Filter
Flowmaster/NO CAT
V6Airbox/noVH
GM11 Bld.fan/HDClutch
IronrockArms/wwdieselMount

98 Dodge Cummins 24 Valve


Top
 Profile  
 
 Post subject: Re: UK 2006 Liberty 2.8 CRD won't start
PostPosted: Thu Jan 14, 2021 2:11 am 
Offline
LOST Member

Joined: Sat Apr 15, 2017 3:48 am
Posts: 462
Location: White River in the Bush South Africa
Nice explanation from WWDiesel ^^^^ with some nice pictures in color! :wink:

I must get myself some colored crayons!

If you do not have a Digital Multimeter...a cheap one will do as it will be accurate enough.

If you have not already downloaded the 2006 KJ Service manuals do so here...Section 8W has the Wiring Diagrams and the Component Index will direct you to Starter Motor.

If all else fails place your meter on the starter solenoid connector, stand back and see if you get +12 volts there when turning the ignition key....check if +12 volts is present on the large connector.

If if the voltages are there then you probably have a bad Solenoid or Starter Motor!

http://www.colorado4wheel.com/manuals/Jeep/KJ/

_________________
2002 Export CRD


Top
 Profile  
 
 Post subject: Re: UK 2006 Liberty 2.8 CRD won't start
PostPosted: Thu Jan 14, 2021 3:49 am 
Offline
Moderator
Moderator
User avatar

Joined: Sat Aug 24, 2013 11:36 pm
Posts: 7365
Location: Central GA
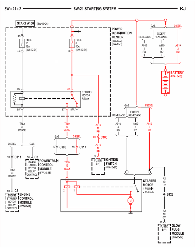
This is the starter circuit:
(in red)
Image

_________________
Supporting Vendor and Moderator of LOST
05 Jeep Liberty CRD Limited :JEEPIN:
Ironman Springs/Bilstein/Shocks
Yeti StgIV Hot Tune
Week's BatteryTray
No FCV/EGR
Samcos/ProVent
SunCoast/Transgo
Carter Intank-pmp
2mic.Sec.Fuel Filter
Flowmaster/NO CAT
V6Airbox/noVH
GM11 Bld.fan/HDClutch
IronrockArms/wwdieselMount

98 Dodge Cummins 24 Valve


Top
 Profile  
 
 Post subject: Re: UK 2006 Liberty 2.8 CRD won't start
PostPosted: Thu Jan 14, 2021 6:34 am 
Offline
LOST Member

Joined: Sat Apr 15, 2017 3:48 am
Posts: 462
Location: White River in the Bush South Africa
That is neat...highlights the path of interest.

The following Page 8W-21-3 shows where the Clutch Switch/Relay comes into the equation as regards the manual gearbox models. Not for CRD

_________________
2002 Export CRD


Last edited by Billybob on Fri Jan 15, 2021 3:29 pm, edited 1 time in total.

Top
 Profile  
 
 Post subject: Re: UK 2006 Liberty 2.8 CRD won't start
PostPosted: Thu Jan 14, 2021 11:13 am 
Offline
LOST Newbie

Joined: Fri Nov 22, 2019 8:52 am
Posts: 3
Thanks everyone.

I was shorting pins 30 and 87 inside the starter relay socket to try and get it to start by bypassing the clutch interlock and ignition switches.

So -
- 40A fuse number 8 under the bonnet is good, and the contacts are clean
- connecting the body of the starter motor to the negative battery terminal with a chunky jumper cable, then shorting pins 30 and 87 - nothing
- I'm ready a steady 12.5V from pin 30 in the starter relay socket

Since trying the above, I also now have some new and interesting symptoms:
- The remote lock/unlock/tailgate open on both of the keys no longer works (batteries are good in both of them)
- When I turn the key to start, the needles on each of the dials spin clockwise to maximum, then spin counter-clockwise back to their starting points. It does this everytime I turn the key to start now. I've removed the battery, kept it disconnected for half an hour, and pumped the break pedal. Reconnecting the battery back up, and I'm still seeing the above symptoms.

Going to lie in the ice and mud and try and measure the voltage at the starter solenoid.

Thanks!


Top
 Profile  
 
 Post subject: Re: UK 2006 Liberty 2.8 CRD won't start
PostPosted: Thu Jan 14, 2021 12:30 pm 
Offline
LOST Member

Joined: Sat Apr 15, 2017 3:48 am
Posts: 462
Location: White River in the Bush South Africa
I think your Starter Motor is shorted out! :shock:

Looking at the diagram the thick wire on the right of the diagram goes direct from Battery positive...no fuse...and on to the large lug on the Starter Motor.

When you turn the key the Starter Relay feeds fused +12 volts to the smaller lug on the Starter Motor ie. the Solenoid.

The solenoid pulls the thick red wire over to the left to supply unfused +12 Volts onto the Starter Motor. If this is a short to ground the thick red wire cannot blow as there is no fuse and the ignition gauges go crazy as you short out the battery! :?

This thick wire is able to handle this large current draw as it supplies about 700 Amps to turn the engine over but you will damage the battery if you do this too much!

You have to open the Starter Motor to be able to measure the coils/rotor for shorting as the Large Lug on the motor is floating until the solenoid pulls in and connects the thick red wire up! :wink:

Hope I am wrong but do the checks...this may have damaged something such as your door lock function! :cry:

Section 8F-47 in the 2006 KJ Service Manuals explains the Starter Motor Operation.

_________________
2002 Export CRD


Last edited by Billybob on Thu Jan 14, 2021 1:46 pm, edited 2 times in total.

Top
 Profile  
 
 Post subject: Re: UK 2006 Liberty 2.8 CRD won't start
PostPosted: Thu Jan 14, 2021 12:55 pm 
Offline
Moderator
Moderator
User avatar

Joined: Sat Aug 24, 2013 11:36 pm
Posts: 7365
Location: Central GA
Two possibilities that I see:
1. Starter Motor is locked up. (or something has jammed it where it cannot turn)
2. Engine is locked up. *You could spin the engine over by hand using a socket & ratchet from the big bolt on the harmonic balancer to test.

The symptoms you are describing indicates very high amp draw from starter motor.
When you engage the starter it is pulling the voltage down very low due to the high amp draw causing the other abnormalities that you are experiencing.

:banghead:

_________________
Supporting Vendor and Moderator of LOST
05 Jeep Liberty CRD Limited :JEEPIN:
Ironman Springs/Bilstein/Shocks
Yeti StgIV Hot Tune
Week's BatteryTray
No FCV/EGR
Samcos/ProVent
SunCoast/Transgo
Carter Intank-pmp
2mic.Sec.Fuel Filter
Flowmaster/NO CAT
V6Airbox/noVH
GM11 Bld.fan/HDClutch
IronrockArms/wwdieselMount

98 Dodge Cummins 24 Valve


Top
 Profile  
 
 Post subject: Re: UK 2006 Liberty 2.8 CRD won't start
PostPosted: Thu Jan 14, 2021 1:45 pm 
Offline
LOST Member

Joined: Sat Apr 15, 2017 3:48 am
Posts: 462
Location: White River in the Bush South Africa
Yeah I forgot about that...Starter Motor could be jammed or Engine locked up! :x :x

As stated try manually turn the engine over....if that is fine remove the Starter Motor...disconnect battery first....open up the Starter Motor/Solenoid and see what is going on!...should spin! :(

_________________
2002 Export CRD


Last edited by Billybob on Fri Jan 15, 2021 11:32 am, edited 1 time in total.

Top
 Profile  
 
 Post subject: Re: UK 2006 Liberty 2.8 CRD won't start
PostPosted: Fri Jan 15, 2021 8:35 am 
Offline
LOST Newbie

Joined: Fri Nov 22, 2019 8:52 am
Posts: 3
Thanks again everyone: I managed to turn the engine manually, so that's all good.

I reconnected the battery again after leaving it off overnight, then bashed the starter motor with a mallet :D Turned the key to start: heard a chunky "clonk" noise from underneath the engine, then exactly the same symptoms as before.

So I think it's definitely the starter motor that is dead. I've missed the road test slot so now have some time - despite the heavy snow! - to try and fix it.

Looking through the process, the starter motor seems to be a right bugger to get to! Do I really have to remove the driveshaft to get it out?

Were these cars built by midgets with long, prehensile ET fingers? I thought the glow plugs were bad enough .....


Top
 Profile  
 
 Post subject: Re: UK 2006 Liberty 2.8 CRD won't start
PostPosted: Fri Jan 15, 2021 11:10 am 
Offline
LOST Member

Joined: Sat Apr 15, 2017 3:48 am
Posts: 462
Location: White River in the Bush South Africa
You are right about the midgets with long thin fingers!

I have never had to do this but I am sure lots of Owners could give you a heads up..try the Search function. :wink:

You need some good ramps to lift it up so you can get underneath and if you have not already downloaded the 2006 Jeep KJ Service manual here is the link:

http://www.colorado4wheel.com/manuals/Jeep/KJ/

Section 8F-5F very simply states to disconnect battery and all wires going to the starter/solenoid.
Raise the vehicle.
Remove the three bolts holding the starter in place.

Easy :D

Before opening the Starter/Solenoid you could re-connect all wiring including grounding the motor frame and with the motor firmly held with some long clamps see if it spins when ignition is rotated.

_________________
2002 Export CRD


Top
 Profile  
 
 Post subject: Re: UK 2006 Liberty 2.8 CRD won't start
PostPosted: Fri Jan 15, 2021 3:01 pm 
Offline
LOST Member

Joined: Sat Apr 15, 2017 3:48 am
Posts: 462
Location: White River in the Bush South Africa
Looking through the logics..which are very bad in the area of the Clutch Interlock for the CRD Manual...I see that there are some differences to how it worked on my 2002 Export CRD.

On my CRD the Clutch switch would energize a relay in the PDC to cut ground to the Starter relay. The 2006 CRD does not have a separate relay but the clutch switch I believe feeds into the ECM which in turn provides or denies ground to the Starter Relay Coil Ground. :?

First we have to fix your suspect Starter motor problem and get the engine to at least turn over and we can then pursue why the engine does not fire! :?

_________________
2002 Export CRD


Top
 Profile  
 
Display posts from previous:  Sort by  
Post new topic Reply to topic  [ 14 posts ] 

All times are UTC - 5 hours [ DST ]


Who is online

Users browsing this forum: No registered users and 49 guests


You cannot post new topics in this forum
You cannot reply to topics in this forum
You cannot edit your posts in this forum
You cannot delete your posts in this forum

Search for:
Jump to:  
Powered by phpBB © 2000, 2002, 2005, 2007 phpBB Group. Color scheme by ColorizeIt!
Logo by pixeldecals.com